Maufedro
| Inviato il: 29/01/2020 15:10:23
|
CITAZIONE (Luca450Mhz, 29/01/2020 14:55:08 ) 
Maufedro è evidente che non conosci bene le differenze tra le tipologie PWM e MPPT. La differenza è decisamente maggiore di un euro. Gli MPPT veri pesano perché hanno toroidi importanti e costosi..
??? Leggi bene quello che ho scrtto
Qui si parla di sistemi a 12V o massimo a 24
Toroidi? è pieno
Immagine Allegata: mppt3.jpg
--------------- Per ogni problema esistono più soluzioni. ma solo una è la migliore
| |
| | Maufedro
| Inviato il: 29/01/2020 15:13:41
|
o questo schema
Immagine Allegata: mppt2.jpg
--------------- Per ogni problema esistono più soluzioni. ma solo una è la migliore
| | | | Maufedro
| Inviato il: 29/01/2020 15:18:13
|
From Texas Instruments
Immagine Allegata: mppt4.jpg
--------------- Per ogni problema esistono più soluzioni. ma solo una è la migliore
| | | | Luca450Mhz
| Inviato il: 29/01/2020 16:03:56
|
Diciamo che non hai mai avuto regolatori MPPT tra le mani, e si vede dai prodotti che hai postato.
Io ho avuto tanti regolatori PWM 12/24V e anche MPPT da 12/24V e 48V, e ti assicuro che non c'entrano niente con quelli che hai proposto tu.
Gli schemi che hai pubblicato non dicono niente sulla complessità e sul costo dei componenti di un MPPT vs PWM.
Un MPPT utilizza toroidi grandi, ingombranti, pesanti e costosi più di un euro per fare il lavoro degno del nome MPPT. Inoltre non sottovalutare il fatto che un MPPT ha un software dentro decisamente più avanzato di un PWM, dato che deve implementare degli algoritmi per la conversione dell'energia.
Poi se vuoi credere davvero che un MPPT costi un euro in più di un PWM, prego, ma mi sento in obbligo di avvisare tutti gli altri lettori che non è così.
--------------- Pannelli: 6975 Wp (poli e mono). Inverter UPS PSW7 6kW 48V toroidale con switch comandato dal mio sistema di domotica (RaspberryPi + vari Wemos D1 Mini - ESP8266). Regolatore di carica: Mpp Solar PCM8048. Batterie: 24 elementi trazione pesante 315Ah C5 48V.
| | | | Claudio
| Inviato il: 29/01/2020 16:07:48
|
Dai facciamo i seri evitiamo messaggi errati e illusori, per un MPPT reale da 15A servono almeno 50/60, con meno hai un PWM regolabile, buon PWM ma nulla di più.
LINK
Poi se basta un PWM ben venga, si spende meno.
--------------- Inverter ZCS Azzurro HYD6000-ZSS-HP, 8000W pannelli, 14kWh lifepo4.
| | | | Maufedro
| Inviato il: 29/01/2020 16:08:07
|
Vedo che guardi, ma non leggi e non xai come è il principio di funzionamento di base del MPPT, penso che vuoi fare solo polemica.
Chiudo qui
--------------- Per ogni problema esistono più soluzioni. ma solo una è la migliore
| | | | Claudio
| Inviato il: 29/01/2020 16:13:23
|
Maufedro, negli schemi da te postati non vedo circuiti atti alla funzione MPPT
--------------- Inverter ZCS Azzurro HYD6000-ZSS-HP, 8000W pannelli, 14kWh lifepo4.
| | | | Maufedro
| Inviato il: 29/01/2020 16:46:43
|
Se non li vedi non posso farci niente, avviserò la Texas Instruments che i loro schemi sono errati e tutti i produttori che usanoil loro chip non fanno MPPT ma solo dei PWM.
Secondo me siete rimasti indietro di qualche anno (senza offesa)
--------------- Per ogni problema esistono più soluzioni. ma solo una è la migliore
| | | | Claudio
| Inviato il: 29/01/2020 17:01:44
|
Perdonami ma vedo un buon circuito PWM con un IRF pilotato da IC1 e un'induttanza di smorzamento da 10µH e siccome a 64 anni magari mi sfugge qualcosa, vorrei mi illuminassi a vedere dove si trova il circuito con funzione MPPT, non è polemica ma pi piacerebbe capire dove sbaglio.
--------------- Inverter ZCS Azzurro HYD6000-ZSS-HP, 8000W pannelli, 14kWh lifepo4.
| | | | Maufedro
| Inviato il: 29/01/2020 17:07:50
|
Il chip fa funzioni MPPT e pilota i finali di conseguenza
Visto che non leggete tutto, chiarisco ancora che questi sistemi lavorano fino a circa 30V, sufficienti per sistemi in parallel, il link che hai messo è di un prodotto che accetta fino a 100 volts, per questo costa di più e fanno pagare anche il nome.
--------------- Per ogni problema esistono più soluzioni. ma solo una è la migliore
| | | | Claudio
| Inviato il: 29/01/2020 17:16:24
|
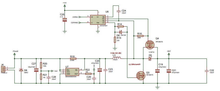
Ok ma un MPPT elementare, lasciamo perder per il momento tensioni e correnti, ha almeno due IRF, uno controlla in tensione e l'altro in corrente, o lasciamo la corrente libera e l'induttanza dopo gli IRF non è di un circuito MPPT, va prima.
Immagine Allegata: Mppt.jpg
--------------- Inverter ZCS Azzurro HYD6000-ZSS-HP, 8000W pannelli, 14kWh lifepo4.
| | | | Maufedro
| Inviato il: 29/01/2020 17:20:00
|
Guarda, finiamola qui, se fai la ricerca con google traverai schemi mppt molto diversi e altrettanto funzionali.
La discussione diventa sterile
--------------- Per ogni problema esistono più soluzioni. ma solo una è la migliore
| | | | Claudio
| Inviato il: 29/01/2020 17:28:29
|
Certo, ci sono i genuini i falsi e le vie di mezzo, la rete è piena di schemi che spacciano PWM per MPPT per il sol fatto che hanno la tensione regolabile e la corrente la lasciamo ai posteri, poi le batterie scoppiano perché non smettono mai di caricare, riducono solo la frequenza degli impulsi.
Capisco il tuo pensiero ma se non mi sai spiegare uno schema e lo posti solo perché c'è scritto MPPT e Texas Instruments la discussione non serve a nulla.
--------------- Inverter ZCS Azzurro HYD6000-ZSS-HP, 8000W pannelli, 14kWh lifepo4.
| | | | Maufedro
| Inviato il: 29/01/2020 17:35:33
|
Devo replicare:
ho sostituito i due pvm da 30 ampere com mppt da 50A di 17 euroe nelle ore centrali centrali della giornata ho 26A cada stringa, i pannelli sono 3 da 8A e con i pwm davono 22-23A
Questo è MPPT
--------------- Per ogni problema esistono più soluzioni. ma solo una è la migliore
| | | | Claudio
| Inviato il: 29/01/2020 17:40:27
|
Ottimo se metti il link ne prendo un paio.
--------------- Inverter ZCS Azzurro HYD6000-ZSS-HP, 8000W pannelli, 14kWh lifepo4.
| |
| | |
|
Versione Mobile!
|
|
|
|
|
|
|
|
|
|
|
|
|
|