Nik_777
milliWatt  Gruppo:Utente Messaggi:2
Stato:
| Inviato il: 30/6/2012,14:50
|
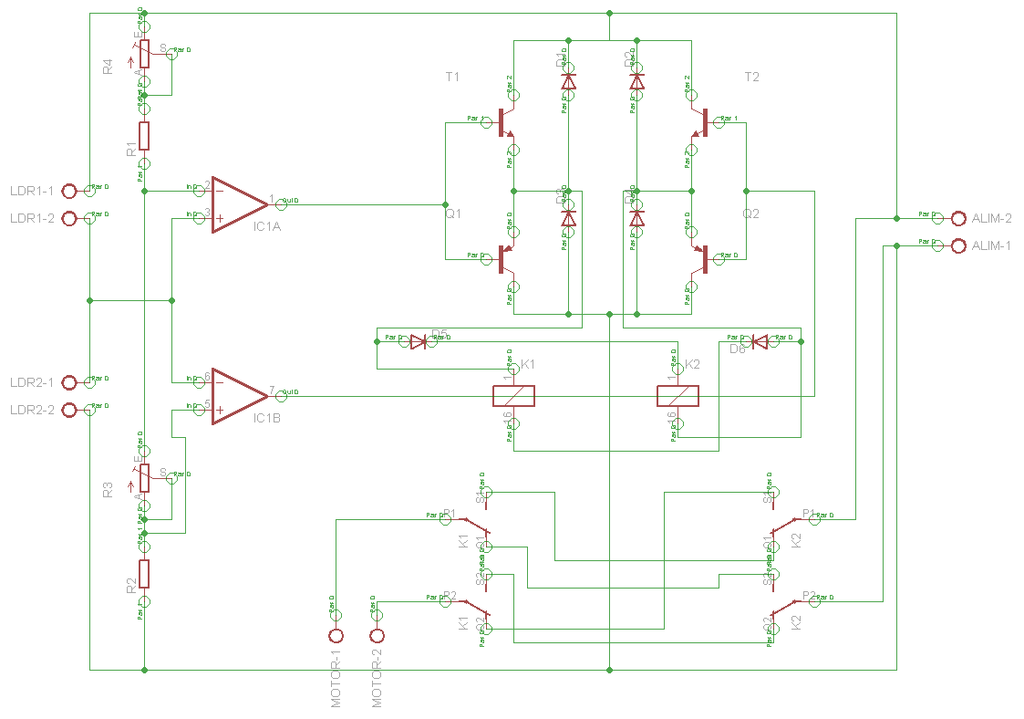
Ciao a tutti sono nuovo del forum. Da un paio di mesi ho iniziato la costruzione di un piccolo inseguitore solare da montare presso la mia baita dove è già presente un piccolo impianto fotovoltaico. Il circuito elettronico basato su due fotoresistenze funziona molto bene, infatti l'ho testato con un piccolo motore DC da 12V e fin qui nessun problema. Ho quindi deciso di acquistare per pochi euro un vecchio motore di alzacristalli funzionante a 12V. La prima cosa che ho fatto è stata quella di staccare il connettore a 6 pin e alimentare il motore direttamente attraverso i terminali + e - del motore stesso. Il problema è che il motore gira a scatti e non capisco il perchè. Praticamente fa 1/6 di giro circa ogni secondo e non penso proprio che sia un motore passo passo. Se qualcuno riesce ad aiutarmi sarei molto contento anche perchè adesso con il progetto sono fermo. Anche perchè il motore sarebbe perfetto, infatti ha una forza incredibile e gira molto lentamente. Forse era meglio lasciare attaccato il connettore anche se non saprei come collegare i 6 pin... Spero possiate aiutarmi. Disponibile per eventuali chiarimenti vi saluto. Ciao!! grazie.
| |
| | kekko.alchemi
| Inviato il: 30/6/2012,16:04
|
Ciao nik, se ci riesci sarebbe d'aiuto un video dove si vede prima il motore vecchio (che da quanto ho capito funzionava) e poi quello nuovo da auto che gira a scatti. Posta il circuito e un po' di foto... Se possiamo ti aiuteremo volentieri.
Kekko
--------------- L'universo è dominato dagli estremi, l'infinitamente grande e l'infinitamente piccolo. Ma l'equilibrio è ciò che plasma la materia di cui siamo fatti. by kekko
| | | |
Versione Mobile!
|
|