vinmare
| Inviato il: 31/07/2016 14:45:27
|
Questo e' il regolatore mppt sul quale mi sto orientando
http://m.ebay.it/itm/60A-3200W-regolatore-di-carica-solare-MPPT-12V-24V-48V-LCD-fotovoltaico-/161830076028?nav=SEARCH
Ora però rischio di andare in confusione...
Dunque esempio ..4 pannelli 72 celle da 230w l'uno ...li metto in serie a due a due ottengo quindi 72v 16a per oltre un kW di potenza.
Siccome il banco batterie e' a 12 volt nei dati del regolatore leggo che accetta fino a 800w nei sistemi a 12 volt ...però se sto dando in input al regolatore appena 16A significa che sto dentro alla grande...mi dovrebbe restituire 800w utili e tagliare il resto ...ma dovrebbe andare la stesso ..sbaglio qualcosa? | |
| | maxxx1
| Inviato il: 31/07/2016 14:50:19
|
Usando un pvm con pannelli a 72 celle e andando a 12v perdi la meta'della potenza dei pannelli, cosa diversa sarebbe se andassi a 24v allora sfrutteresti bene i pannelli a 72 celle anche con il pwm, con un buon mppt anche in caso di pannelli a 72 celle andando a 12 sfrutteresti l'intera potenza dei pannelli, vista la mia esperienza a 12v se fossi in te penserei seriamente di passare a 24v perche la resa é di molto superiore.al limite le batterie di recupero cerchi di fare serie piu simili pissibili e poi le metti in parallelo ma ti assicuro che vedrai una differenza di resa impressionante. Per come la vedo io non vale la pena comprare un mppt da 270 ero per sfruttare ora i tuoi pannelli a 12 io piuttosto spenderei quei soldi per un inverter a 24v. Scusami se insisto ma io ci sono passato e ti assicuro che a 12v va bene finche nn superi i 200w/h di assorbimento anzi per come la vedo io 200 sono gia troppi | | | | vinmare
| Inviato il: 31/07/2016 14:57:53
|
Si ma se prendo l'inverter a 24 devo prendere anche il regolatore mppt.
Non son piu 270€ ma devo almeno raddoppiare se non di più .
Le batterie poi sarebbero un problema troppo grande e rischioso se non vanno friggo io non loro .
Devo pensarci un po' su , ma forse finirò col prendere l' mppt per il momento , vedremo .
Per il momento grazie dell'aiuto. | | | | maxxx1
| Inviato il: 31/07/2016 15:16:29
|
Se vai a 24v con pannelli a 72 celle basta un pwm inoltre andando a 24 la corrente si dimezza. Un regolatore da 30a puo'reggere 720wp di pannelli a 24v oppure 360wp di pannelli a 12v | | | | vinmare
| Inviato il: 31/07/2016 19:41:53
|
Max dai un'occhiata a questo schema..ha batterie di diversa capacità accoppiate a due a due..
Usa poi un sistema di diodi che e' simile al mio...che dici se ne può parlare?
Il mio inverter a 12 volt onda pura 2500/5000w comprato da un mese potrei comunque usarlo interponendo uno step down ?
Immagine Allegata: tmp_4575-2(2)-763334393.jpeg | | | | maxxx1
| Inviato il: 31/07/2016 21:24:09
|
forse qualcuno mi lincera' ma visto che le batterie sono di recupero io non mi preoccuperei di interporre diodi, per il fatto che sono di diversa capacita' questo è un problema nella serie ma non nel parallelo delle serie, caspita spiegarlo scrivendo nn è facile, tu non dovresti mettere in serie una batteria da 100ah con una da 50 per esempio perche la 50 si rovinerebbe sia per sovraccarica sia per sottoscarica rispetto a quella da 100. ma nessuno ti vieta di mettere in serie batterie simili e poi metterle in parallelo cioè metti in serie 2 50ah in parallelo a 2 100ah il banco diventa 150ah a 24v, spero di essermi spiegato, per quanto riguarda lo step down è inproponibile viste le correnti in gioco sarebbe solo unaltro inutile spreco l'ideale è rivendere il 12 per prenderne uno a 24v. io non è che voglio convincerti a fare il passaggio pero' visto che i pannelli a 72 celle li hai gia e visto che vorresti spendere 270 euro di mppt per rimanere a 12v vista la mia esperienza che di soldi ne ho buttati abbastanza ti sconsiglio di farlo. ti racconto la mia esperienza avevo 2 impiantini uno da circa 7 o 800wp che mandavano avanti frigo e motore della piscina da 200wp ma il consumo maggiore era il motore acceso 10 ore al gg con un banco batterie spropositato di oltre 1000ah a 12 volt con inverter onda pura e unaltro impiantino da soli 340wp a 24v con un ups da pc opportunamente modificato con 100ah di batterie da auto che spingeva un carico di luci a basso consumo da 150w di assorbimento e monitorando entrambi mi sono reso conto che quello a 24 rendeva il doppio di quello a 12 nonostante quello a 12 fosse piu' potente, purtroppo vale sempre la regola piu' diminuisci la corrente e sali con la tenzione piu' l'impianto rende bene quindi fossi tenterei di rivendere l'inverter a 12v per prenderne uno a 24 se decidi di passare a 24v e comunque se non lo fai ora vedrai che in un futuro prossimo se continui con questo hobby sara' quasi un passaggio obbligato spero di essere riuscito a spiegarmi
se hai anche tu un vecchio ups da pc che funziona a 24v fa una prova prendi 2 batterie da 50ah perfettamente cariche e usando il tuo inverter a 12v alimenta un carico da 200w\h e vedi quanto ci mettono ad essere scariche poi ripeti la prova utilizzando la configurazione a 24v con le stesse batterie e lo stesso carico ma utilizzando il vecchio ups vedrai che ci metteranno piu' tempo a scaricarsi questo perche la corrente è piu' bassa hai meno perdite e piu' rendimento nonostante magari l'ups a vuoto consumi il doppio del tuo inverter onda pura
Modificato da maxxx1 - 31/07/2016, 21:30:00
| | | | maxxx1
| Inviato il: 31/07/2016 21:48:49
|
scusami se insisto con la storia dei 24 ma è perche ho speso soldi e tempo inutilmente per poi trovarmi costretto ad andare a 24 che se guardi bene poi è il minimo indispensabile meglio ancora sarebbe a 48... io perche il massimo carico che ho attaccato è di 4\500w\h difficilmente assorbo di piu' altrimenti avrei fatto direttamente a 48 non mi sognerei mai di mandare uno scaldabagno o una lavastoviglie partendo da 24v..... quindi avendo comprato regolatori inverter essermi sbattuto con le sezioni dei cavi che ha 12 servono abnormi con i magnetotermici che si mangiano mezzo volt e a 12 è un incubo o i portafusibili che si scaldano perche ci passa troppa corrente quando lavori a 12v avessi fatto da subito a 24 avrei risolto prima e speso meno soldi.... quindi mi dispiace se poi qualcunaltro segue le mie stesse orme e quando posso cerco di metterlo in guardia perche tamponando tamponando alla fine spendi piu' del doppio e ti ritrovi un mare di roba che poi non usi piu', io mi ritrovo non so bene quanti regolatori tra pwm e mppt di piccolo taglio tipo 30a un inverter 12v 600w che usavo per la pompa da 200w\h un inverter onda modificata da 2000w\h sempre 12v che usavo per mandare il frigo visto che da 600 o da 1000w nn cera verso che lo avviassero portafusibili e magnetotermici di tutte le razze ecceccecc e tutto questo solo per un impiantino stupido fatto al volo che ho in un casale in campagna quindi figurati i soldi buttati... avessi pensato subito a 24v avrei speso meno della meta' e non mi ritroverei con tutta questa roba inutile
per farti capire quanto è importante la tenzione in favore del rendimento basta pensare che ho 2 ups professionali da 3kw l'uno che non ho potuto usare perche lavorano a 72 volt e un regolatore del genere lo trovavo solo in cina non mi andava di prenderlo li ed ho desistito quindi pensa se la roba seria la fanno con una tenzione cosi' alta di lavoro un motivo dovra' pur esserci ....
Modificato da maxxx1 - 31/07/2016, 21:54:25
| | | | vinmare
| Inviato il: 01/08/2016 09:38:16
|
Maxx,
una prova con le mie batterie la posso fare, ne ho diverse di simili, 2 da 185ah, 2 da 50 ah, due da 100ah ecc, alla peggio rimetto com'era...se le batterie posso sfruttarle e non mi lasciano per strada ..avanti tutta.
L'inverter lo metto in vendita, se c'è un mercatino qui sul forum oggi metto l'annuncio, è molto bello e con funzione di caricabatterie.
Marca spannungwedler o qualcosa del genere fabbricazione tedesca.
Apprezzo la passione e l'altruismo che ci metti nell'espormi le cose.
Io sono sulla scia perfetta di cio che hai detto...materiale comprato soldi spesi aggiustamenti continui...confermo tutto.
A proposito, guarda che tu le cose le spieghi benissimo e ti fai comprendere che meglio non si puo. | | | | maxxx1
| Inviato il: 01/08/2016 10:30:17
|
Se hai un vecchio ups da pc che funziona a 24v puoi fare le semplice prova che ti ho detto e noterai la resa migliore a 24v. Inoltre se possiedi diverse batterie in coppie non é un problema fare un banco a 24 anzi..... ovviamente proteggi ogni serie con un fusibile prima di metterle in parallelo. Se ti avanzano batterie simili puoi mettere anche loro in serie basta che la capacita'delle 2 batterie che metti in serie sia simile... cioé se una é una 45a e una 55a nn é che finisce il mondo ocviamente evita di mettere in serie batterie troppo diverse tra loro tipo 50a con 100a perche funzionerebbe ma si rovinerebbero la prima per sovraccarica e sottoscarica la seconda per solfatazione. L'inverter a 12 non dovrebbe essere un problema rivenderlo visto che si puo'usare sui camper che vanno quasi tutti a 12v e considera che con i soldi che vorresti pagare l'mppt ti ci viene paro paro lo stesso inverter a 24v sempre spedito dalla germania. Io ho preso il dopower quello nero con scritta arancione che si trova su ebay da 2500w e devo dire che per quello che costa va che é uno spettacolo. Se usi carichi che superano i 200w/h pensaci seriamente prima di comprare l'mppt perche costa una bella cifra e ti rimarrebbe comunque la palla al piede di un impianto a 12 che lavora con correnti spropositate.visto che in totale hai oltre 1kwp di pannelli a 24v piu altri 3 a 12 io sostituirei il regolatore con un pwm piu'economico dell'mppt cablerei le batterie a 24v sostituirei l'inverter con uno a 24, collegherei i pannelli a 24 in parallelo a 2 in serie di quelli a 12 cosi da avere circa 1300wp di pannelli a 24 ti avanzerebbe un pannello a 12 e l'inverter a 12. Volendo per ora puoi anche riparare l'altro regolatore e metterli in parallelo a 24v dovrebbero reggere tranquillamente assieme a 24 poi quando hai piu soldi li cambi con uno unico ciaooo | | | | vinmare
| Inviato il: 01/08/2016 14:43:31
|
Ei Maxxx,
Ma e' proprio quello l'inverter che ho preso io...non sapevo si chiamasse 'dopower"...io leggevo la scritta "spannungswandler"....
Eccolo qua..
LINK
Spiegazioni chiarissime...ti terrò informato sugli sviluppi😀
Modificato da vinmare - 01/08/2016, 14:55:20
| | | | vinmare
| Inviato il: 05/10/2016 13:56:10
|
Salve ragazzi , ciao Maxx,
Ben ritrovati.
Riesumo questo thread in modo da avere una continuità , utile per chi cerca o cercherà info per problemi simili.
Vengo al dunque , come suggerito mi dall'amico Maxx, che saluto, mi sono procurato inverter a 24v e regolatore di carica mppt tristar 60a, il tutto ottimo usato comprato sul mercatino da un utente che saluto , a buon prezzo.
Sono pronto quindi per il passaggio a 24 V.
Inizierei allegando due schemi , uno della mia configurazione attuale , che sospetto sia orribile (ma funziona da prima dell'estate ), e poi un'altra configurazione , che e' quella che vorrei adottare, e qui vorrei i vostri consigli pareri suggerimenti critiche ecc, tutto ciò che riterrete possa essere utile.
Poi il resto delle domande a mano a mano 😁
Ecco quindi la mia allucinante configurazione dei pannelli attuale... | | | | vinmare
| Inviato il: 05/10/2016 14:01:24
|
Ecco la prima
Immagine Allegata: tmp_31940-Nuovo documento 70-2029074394.jpg | | | | vinmare
| Inviato il: 05/10/2016 14:03:42
|
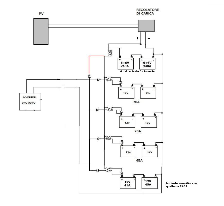
Qui la configurazione che vorrei adottare..che ne pensate?
Immagine Allegata: tmp_31940-Nuovo documento 68_21091640342.jpg | | | | vinmare
| Inviato il: 07/10/2016 13:59:42
|
Nessuno? | | | | Claudio
| Inviato il: 07/10/2016 14:06:27
|
Ciao vinmare, penso che l'ultima tua versione sia la più bilanciata, non avendo altro a disposizione opterei per quella.
Modificato da Claudio - 08/10/2016, 15:19:54
--------------- Inverter ZCS Azzurro HYD6000-ZSS-HP, 8000W pannelli, 14kWh lifepo4.
<...
| |
| | |
|
Versione Completa!

|
|
|
|
|
|
|
|
|
|
|
|
|
|