Se sei già registrato           oppure    

Orario: 22/04/2026 01:05:12  

 

Energia Alternativa ed Energia Fai Da Te > Solare Fotovoltaico

VISUALIZZA L'ALBUM

Pagine: (11)   1   2   3   4   5   6   7   8   9   10   [11]    (Ultimo Msg)


COME REALIZZARE UN SEMPLICE INVERTER
FinePagina

microcip
milliWatt


Gruppo:Utente
Messaggi:11

Stato:



Inviato il: 17/02/2020 13:24:59

sono pronto a dare e ricevere in attesa saluti.

 

microcip
milliWatt


Gruppo:Utente
Messaggi:11

Stato:



Inviato il: 17/02/2020 13:36:53

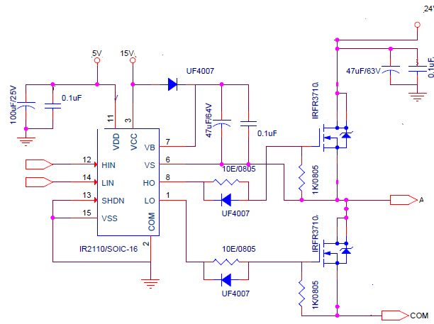
chi conosce il integrato ir2110

 

microcip
milliWatt


Gruppo:Utente
Messaggi:11

Stato:



Inviato il: 17/02/2020 13:38:24

mi può dare una mano non riesco a farlo lavorare

 

microcip
milliWatt


Gruppo:Utente
Messaggi:11

Stato:



Inviato il: 17/02/2020 13:40:30

scusate a farlo lavorare si pero non sono sicuro che sia giusto.

 

microcip
milliWatt


Gruppo:Utente
Messaggi:11

Stato:



Inviato il: 17/02/2020 13:47:30

mi riferisco a questa

 

microcip
milliWatt


Gruppo:Utente
Messaggi:11

Stato:



Inviato il: 17/02/2020 13:50:45

http://www.energialternativa.info/public/newforum/ForumEA/U/ldGEg%202302_1.png

Scarica allegato

ldGEg 2302.png ( Numero download: 218 )

 
 InizioPagina
 

Pagine: (11)   1   2   3   4   5   6   7   8   9   10   [11]    (Ultimo Msg)

Versione Mobile!

Home page       TOP100-SOLAR      Home page forum