dani9191
| Inviato il: 05/04/2018 18:49:45
|
Ma perche non mi apre l'allegato?
quando lo scarica mi viene fuori un file.htm,ma non me lo fa aprire con niente
--------------- Non è impossibile se è fattibile!
| |
| | qqcreafis
| Inviato il: 05/04/2018 21:35:34
|
si si dani9191 è proprio quello che cercavo ho iniziato giovedì scorso quindi non ho ancora chiaro la logica e l'esistenza dei comandi
uso route e ho imparato ad usare i due livelli
ci siamo quasi
non riesco ancora settare bene l'ampiezza delle piste ieri riuscivo a mettere 70 , oggi mi accetta solo le larghezze preimpostate 50 o 100 booo le piste non collegate fanno impazzire
per l'allegato segui sotto
1) scarica e salva
2) cambia nome al file e metti estensione .zip
3) scompatta
Modificato da qqcreafis - 05/04/2018, 21:43:01
--------------- ODE AD UNO STUDENTE MERITEVOLE (Sermone) Allora Xyz è stato bravo! noi dobbiamo riconoscere che è stato molto bravo, bisogna dirlo ! In un mondo dove tutto SEMBRA uguale a tutto. In un mondo dove chi abbruttisce la dignità dell’intelligenza umana si arroga meriti. In un mondo in cui si dice che i giovani non hanno speranza perché “tanto non troveranno lavoro” perché tanto non “non avranno la pensione”. Xyz è stato bravo! ha capito tutto, ha fatto un compito perfetto. Xyz ci da una SPERANZA. Xyz non ha seguito le falsità che ci circondano. Xyz si è impegnato ed è riuscito nel suo intento.
| | | | dani9191
| Inviato il: 05/04/2018 22:02:01
|
CITAZIONE
non riesco ancora settare bene l'ampiezza delle piste ieri riuscivo a mettere 70 , oggi mi accetta solo le larghezze preimpostate 50 o 100 booo le piste non collegate fanno impazzire
Lampienza la puoi anche cambiare facendo tasto destro/proprieta sulla pista,e poi modifihi come nell immagine, anche qui puoi selezionare il lato della faccia della pista bottom o top,e l'ampiezza Width
Immagine Allegata: Cattura.PNG
--------------- Non è impossibile se è fattibile!
| | | | dani9191
| Inviato il: 05/04/2018 22:06:33
|
Se devi aggiungere una piazzola che non è presente nello schema principale, "quindi una piazola non vincolata" la puoi collegare al resto del circuito solo con Wire, route ti darà errore.
Quando selezioni il comando route l'ampiezza della pista la modifichi come nel immagine.
Immagine Allegata: Ampiezza pista.PNG
--------------- Non è impossibile se è fattibile!
| | | | qqcreafis
| Inviato il: 06/04/2018 00:37:32
|
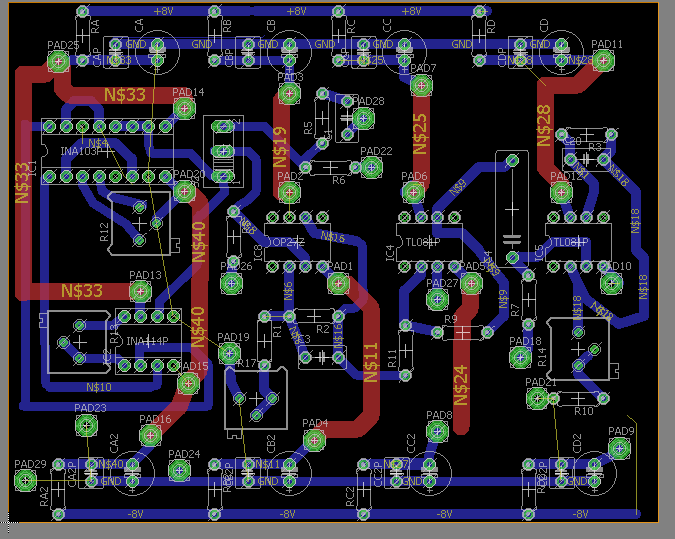
ieri ho fatto le pistecon 60 oggi non me le accetta
comunque ho fattoprogressi
cisiamo quasi
ci mancano piste massa connettoi ingresso uscita alimentazione
Immagine Allegata: sistainiziandoavederequalchecosa.png
Modificato da qqcreafis - 06/04/2018, 00:40:32
--------------- ODE AD UNO STUDENTE MERITEVOLE (Sermone) Allora Xyz è stato bravo! noi dobbiamo riconoscere che è stato molto bravo, bisogna dirlo ! In un mondo dove tutto SEMBRA uguale a tutto. In un mondo dove chi abbruttisce la dignità dell’intelligenza umana si arroga meriti. In un mondo in cui si dice che i giovani non hanno speranza perché “tanto non troveranno lavoro” perché tanto non “non avranno la pensione”. Xyz è stato bravo! ha capito tutto, ha fatto un compito perfetto. Xyz ci da una SPERANZA. Xyz non ha seguito le falsità che ci circondano. Xyz si è impegnato ed è riuscito nel suo intento.
| | | | qqcreafis
| Inviato il: 06/04/2018 14:45:03
|
come si fa ad ingrandire il pcb
--------------- ODE AD UNO STUDENTE MERITEVOLE (Sermone) Allora Xyz è stato bravo! noi dobbiamo riconoscere che è stato molto bravo, bisogna dirlo ! In un mondo dove tutto SEMBRA uguale a tutto. In un mondo dove chi abbruttisce la dignità dell’intelligenza umana si arroga meriti. In un mondo in cui si dice che i giovani non hanno speranza perché “tanto non troveranno lavoro” perché tanto non “non avranno la pensione”. Xyz è stato bravo! ha capito tutto, ha fatto un compito perfetto. Xyz ci da una SPERANZA. Xyz non ha seguito le falsità che ci circondano. Xyz si è impegnato ed è riuscito nel suo intento.
| | | | dani9191
| Inviato il: 06/04/2018 17:06:53
|
Mi pare che con la versione free le dimensioni massime sono 100x100 o 100x160 per farlo piu grande iccore la versione pro
--------------- Non è impossibile se è fattibile!
| | | | dani9191
| Inviato il: 06/04/2018 17:07:59
|
Ad ogni modo basta allargare con il mouse la conice intorno al pcb,se non va vuol dire che hai raggiunto la dimensione massima
--------------- Non è impossibile se è fattibile!
| | | | MarKoZaKKa
| Inviato il: 06/04/2018 18:37:45
|
Alcuni commenti da “ occhiata veloce”
Il trimmer r12 messo così sarà un incubo regolarlo, lo girerei di 180gradi.
La pista Autostradale che collega ic5 pin 2 e c20 la farei passare sotto a ic5, e quella sotto la passerei all’esterno
Controlla le posizioni dei condensatori elettrolitici e poliestere delle alimentazioni, almeno uno darà problemi in assemblaggio perché troppo vicino all’altro. Comunque è sempre buona norma mettere i condensatori di filtro delle alimentazioni vicino agli ic, sopratutto I poliestere.
...all itis usavo un software bellissimo, ideale per questo genere di cose, con il quale potevi tracciare la pista con dei waypoints oppure far cercare al software il percorso più breve... purtroppo non ricordo il nome, e sopratutto girava su 8086 con dos 3.10 su floppy da 5,25” 🤪
--------------- Tecnico qualificato in clownerie Windsurfer a tempo perso Slalomaro senza speranze
| | | | RAUNARDE
| Inviato il: 09/04/2018 08:27:52
|
io mi ricordo un orthocad o qualcosa del genere che usavamo a scuola con il dos. (ITIS 89/90) | | | | qqcreafis
| Inviato il: 12/04/2018 23:37:26
|
è possibile fare variare lo spessore di tutte le piste
--------------- ODE AD UNO STUDENTE MERITEVOLE (Sermone) Allora Xyz è stato bravo! noi dobbiamo riconoscere che è stato molto bravo, bisogna dirlo ! In un mondo dove tutto SEMBRA uguale a tutto. In un mondo dove chi abbruttisce la dignità dell’intelligenza umana si arroga meriti. In un mondo in cui si dice che i giovani non hanno speranza perché “tanto non troveranno lavoro” perché tanto non “non avranno la pensione”. Xyz è stato bravo! ha capito tutto, ha fatto un compito perfetto. Xyz ci da una SPERANZA. Xyz non ha seguito le falsità che ci circondano. Xyz si è impegnato ed è riuscito nel suo intento.
| | | | dani9191
| Inviato il: 13/04/2018 18:18:23
|
Si basta fare tasto destro/proprietà sulle linee e cambi lo spessore
--------------- Non è impossibile se è fattibile!
| | | | AlexB
milliWatt  Gruppo:Utente Messaggi:14
Stato:
| Inviato il: 15/04/2018 10:44:06
|
CITAZIONE (MarKoZaKKa, 06/04/2018 18:37:45 ) 
Alcuni commenti da “ occhiata veloce”
..
...all itis usavo un software bellissimo, ideale per questo genere di cose, con il quale potevi tracciare la pista con dei waypoints oppure far cercare al software il percorso più breve... purtroppo non ricordo il nome, e sopratutto girava su 8086 con dos 3.10 su floppy da 5,25” 🤪
ORCAD
esiste ancora, è uno dei migliori nel settore professionale , costa svariate migliaia di euro e su un dischetto non ci sta più !
Consiglio ( open source e free )
Fritzing per piccoli schemi ed anche pcb molto semplici.
Kicad per pcb più complicati.
ciao! | | | | MarKoZaKKa
| Inviato il: 15/04/2018 14:13:20
|
Ciao AlexB, si usavo pur OrCAD all’epoca ma quello per i pcb era un’altro, specifico per quel lavoro.
--------------- Tecnico qualificato in clownerie Windsurfer a tempo perso Slalomaro senza speranze
| | | | MarKoZaKKa
| Inviato il: 16/04/2018 15:24:45
|
Conoscete questo?
https://diptrace.com/it/
--------------- Tecnico qualificato in clownerie Windsurfer a tempo perso Slalomaro senza speranze
| |
| | |
|
Versione Mobile!
|
|
|
|
|
|
|
|
|
|
|
|
|
|