| cavallino
| Inviato il: 29/06/2014 12:59:55
|
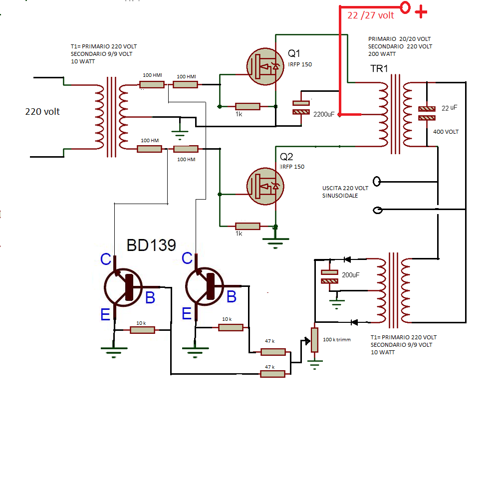
Con pochi componenti elettronici - appena 21 in tutto! - è possibile costruire da soli un semplice inverter per trasformare la corrente continua da 24 V in 230 v alternata, ad esempio per sfruttare un piccolo impianto eolico o fotovoltaico a isola, in corrente a 230 V a 50 Hz, con la quale alimentare piccoli apparecchi funzionanti con la normale corrente di rete.
Il circuito dell'inverter che propongo è ridotto all'essenziale, ed è mostrato nella figura qui sotto insieme alle specifiche dei suoi vari componenti. Si tratta di un semplice inverter a onda sinusoidale, adatto per alimentare qualsiasi carico,per una potenza di 200 watt . Poiché la sua tensione di uscita è quella di rete, non dovete assolutamente toccare i relativi terminali. Si tratta quindi di un progetto adatto per un hobbista maggiorenne con almeno un minimo di esperienza nella costruzione di circuiti elettronici.
Immagine Allegata: pwm prova.png
--------------- Ciao a tutti
| | | | ecologix1971
| Inviato il: 30/06/2014 08:17:06
|
potresti dare una spiegazione delle varie sezioni del circuito....vedo che ci sono tre trasformatori, in alto a dx immaggino sia quello elevatore in basso a dx quello per il controllo della tensione d`uscita, ma l`altro in alto a sx, dove lo colleghi?
Sicuro che sia per un impianto ad isola?
Hai un`immagine della forma d`onda ottenuta in uscita? | | | | cavallino
| Inviato il: 30/06/2014 20:11:22
|
ciao ecologix1971
come vedi dalla grafica mi associo alle cose semplice e funzionante, si puo realizzare un bel inverte a onda sinusoidale senza aver bisogno della scheda pwm (Pulse width modulation).Lo schema sopra e semplice
il t1 che trovi in alto a sx e la sorgente del segnale sinusoidale il quale il primario va collegato direttamente alla rete enel e ne secondario trovi le due semionde sfasate di 180 gradi dove a sua volta va a pilotare il gate ho piu' gate del irfp150 bisogna vedere la potenza che uno vuole.
Il Drain va a pilotare direttamente il trasformatore di potenza,e il
Source va collegato a massa.
A questo punto c'e' un pero',se pure caso viene a mangare l'energia enel succede che l'inverter non funziona piu',perche' le viene a mangare il pilotaggio al gate.Ma basta in piccolo trucchetto e il gioco e fatto,sta ha voi scoprire come.
Ciao un abraccio
--------------- Ciao a tutti
| | | | kekko.alchemi
| Inviato il: 01/07/2014 13:28:53
|
Ciao Cavallino, ci sono due problemi secondo me. Il primo è che se per trucchetto intendi collegare l'uscita dell'inverter all'entrata del trasfo che andrebbe sull'enel, il ritardo di sfasamento ti porterà allo spegnimento inevitabile dell'inverter (a meno che hai in mente altro).
Il secondo più grave secondo me, è che così come hai fatto i tuoi IRFP150, lavorano in zona lineare, ovvero l'onda sinusoidale viene creata perchè il mosfet non commuta quasi mai pienamante, e lavorando come una resistenza dissipa energia genrando la sinusoide. E' un po' quello che avviene in un amplificatore in classe AB, e il rendimento MASSIMO che puoi avere è il 50%. Non è detto poi che quei mosfet reggano il calore che si genera al massimo carico, dove il rendimento potrebbe scendere anche al 30%, ovvero dissipi in calore più energia di quanta ne converti.
Hai mai realizzato fisicamente questo schema? Se si ci piacerebbe vedere qualche foto e qualche misurazione tecnica.
Se il tuo lavoro invece è puramente a scopo didattico, allora sarebbe interessante studiarne i vari rendimenti ai vari carichi e fare un bel confronto con il sistema PWM, dove i mosfet non lavorano in zona lineare come gli amplificatori.
Un saluto Kekko
--------------- L'universo è dominato dagli estremi, l'infinitamente grande e l'infinitamente piccolo. Ma l'equilibrio è ciò che plasma la materia di cui siamo fatti. by kekko
| | | | ecologix1971
| Inviato il: 02/07/2014 02:47:09
|
...appunto, il terzo trasformatore ha bisogno del collegamento ad una fonte di energia elettrica ”sinusoidale” preesistente, ma la definizione di ”isola” presuppone l`assenza di tale supporto.... | | | | cavallino
| Inviato il: 03/07/2014 19:32:12
|
Ciao kekko.alchemi,
per come dici nella citazione sopra sono partito per fare un inverter con poche componenti e invece mi ritrovo una stufa,prometto bene ottimi risultati,bada allo scherzo.
Se analizzi bene lo schema sotto vedi che i finali non si comportono e non lavorano come un amplificatore di bf in classe AB ma ha interruttore on of.Cioè quando il picco della semionda e positiva va a pilotare il gate del Q1 e il Q2 e ha riposo,diversamente quando la semionda inverte il ciclo,nel gate del Q1 e negativo e nel gate Q2 diventa positiva ,per cui conduce il Q2 e il Q1 e ha riposo,per tale motivi i finale sono sempre a una temperatura adeguata alla potenza in uscita.
E ovvio che se hai un trasformatore di 750 watt e colleghi un trapano che assorbe una potenza di 650 watt con sole due finali.e naturale che puoi fare due uova fritti,ma se ne colleghi 3 per ogni ramo sicuramente vai alla grande.
Un consiglio se hai 30 minuti di tempo lo puoi realizzare e poi mi dirai
se e vero quello che ti dico.
Io da parte mia l'ho realizzato e ti dico che va alla grande
Ti allego lo schema e delle semionda che trovi all'uscita ,dopo parliamo del filtro che ho realizzato.
Immagine Allegata: foto sinusoidale con crafica.jpg
Modificato da cavallino - 03/07/2014, 19:47:02
--------------- Ciao a tutti
| | | | cavallino
| Inviato il: 03/07/2014 19:42:58
|
Ciao ecologix1971
Lascia stare per il segnale da dove viene,per adesso prendiamo in esame tale circuito semplice ma funzionante,dopo parliamo della sua provenienza,il trucco c'e' ma per adesso non si vede.
Per adesso e la via piu' veloce per provare questo cicuito.
Vale anche per te se hai tempo lo puoi provare,solo 30 minuti di tempo
e il gioco e fatto.
--------------- Ciao a tutti
| | | | ElettroshockNow
| Inviato il: 03/07/2014 20:00:56
|
... mi piace la descrizione "uscita semi sinusoidale".
Per renderlo completamente isola basta un piccolo oscillatore sinusoidale
Calcolare la sua efficienza è difficile ,ma sicuramente la cimatura migliora notevolmente il risultato in termini di dissipazione termica.
| | | | cavallino
| Inviato il: 03/07/2014 20:43:56
|
Ciao ElettroshockNow e ben risentito come va spero bene.
IN effetti hai raggione basta una piccolo cimatura e si risolve il tutto.Adesso piano piano si arriva alla cimatura.e ti dico che e l'onda in uscita con un filtro e quasi sinusoidale al 90%,e funziona tutto.
Dimmi come e finito con il tuo inverte sei rimasto ha 400 watt ho sei andato oltre i 3000watt.
--------------- Ciao a tutti
| | | | ElettroshockNow
| Inviato il: 03/07/2014 22:04:08
|
Ciao Cavallino ,
aimè sono in stallo con il 400VA ...gli impegni edilizi non mi lasciano tempo ...ma prima o poi finiranno
Hai postato un curioso schema ,che a dispetto della sua semplicità nasconde molte cose interessanti ...
Prima di tutto ... quanto sarà l'efficienza ?
Hai le forme d'onda prima e dopo il filtro ?
Grazie per la generosa condivisione (magari anche della tua creatura) | | | | kekko.alchemi
| Inviato il: 03/07/2014 22:43:32
|
CITAZIONE (cavallino, 03/07/2014 22:04:08 ) 
Si tratta di un semplice inverter a onda sinusoidale, adatto per alimentare qualsiasi carico...
Ero partito dal presupposto che questa affermazione fosse corretta Ma non lo è, se i finali non lavorano in zona lineare, allora è un inverter a onda quandra, al massimo a onda modificata! Semisinusoidale non esiste
E con questo non puoi alimentare qualsiasi carico, i motori asincroni (che non sono quelli del trapano) lavorano male con questa forma d'onda, e i frigoriferi anche.
Puoi migliorare un po' con dei filtri, ma sinusoidale non potrà mai essere.
Grazie cmq per aver condiviso con noi questo interessante progetto. Perchè non lo miglioriamo un po' però? Potresti tramite un filtro dinamico migliorare la forma d'onda in base al carico.
Saluti Kekko
--------------- L'universo è dominato dagli estremi, l'infinitamente grande e l'infinitamente piccolo. Ma l'equilibrio è ciò che plasma la materia di cui siamo fatti. by kekko
| | | | cavallino
| Inviato il: 06/07/2014 09:33:40
|
In effetti hai ragione kekko.alchemi
in merito alla citazione sopra.
Ieri mi sono dedicato a tale progetto dalle sei di mattina fino a mezzogiorno,ho fatto la scheda oscillatore a onda sinusoidale un bel amplificatore di bf da 20 watt 10 finali irfp 150 per ogni ramo,e alla fine durante le prove mi ritrovo una bella onda quadra al 100x100 con una potenza a pieno carico di 1500 watt.
Morale della favola mezza giornata persa inutile,eppure sono convito che tale progetto doveva funzionare.
Ho fatto pure una bella prova,ho assemblato due amplificatore di bf in classe AB ottenendo cosi un amplificatore a ponte H ,alimentazione duale a 12+12 volt,trasformatore 22+22 secondario 230 v,ma delusione più di 500 watt non dava,inutile aggiunger finali sempre lo stesso,e dissipazione di calore al massimo,questa volta bistecca cotta assicurata.
Eppure prima o poi ci devo riuscire.
Buona domenica ,oggi tutti a mare.
--------------- Ciao a tutti
| | | | cavallino
| Inviato il: 21/05/2016 10:49:38
|
Buon giorno a tutti
In riferimento a tale progetto rimasto indietro di tanni anni se vogliamo si potrebbe portare avanti con sviluppi abbastanza avanzati,e modifiche fatti per migliorare tale progetto.
--------------- Ciao a tutti
| | | | inventoreinerba
| Inviato il: 21/05/2016 13:35:56
|
ciao cavallino.
gli irfp150 mi sembrano superati. hai uno schema da proporre? | | | | cavallino
| Inviato il: 21/05/2016 15:12:20
|
Ciao inventoreinerba
Il problema e che gli IRFP 150 hanno un costo basso circa 1,25 euro l'uno.Hanno una potenza da 180 watt e la sua tensione massima di lavoro e di 100 volt.E per fare un ottimo inverte da 3 kwatt effettivi c'è ne vogliono 28.Dopo ci sono altri prodotti con potenze superiore intorno a 420 watt,ma il suo prezzo e alle stelle si parla di 7 euro e più.
Lo schema c'è testato e messo in opera,bisogna vedere cosa vuoi fare.
--------------- Ciao a tutti
| |
| | |
|
Versione Mobile!
|
|
|
|
|
|
|
|
|
|
|
|
|
|
|