| cavallino
| Inviato il: 07/07/2016 18:32:30
|
CITAZIONE
Perchè il tuo è in LF (Bassa frequenza, 50Hz), mentre quello è HF switching come i trasformatori dei PC o altro.
Prova a comprare un alimentatore stabilizzato 48V 1000W con trasformatore a 50Hz e uno switching uguale, costa almeno la metà
Praticamente per come dici possiamo dire addio al fai da te,non convine fare niente.
Eppure navicando nei varie siti si può notare che un inverter a qualità buona ha il suo costo per potenze elevate.In ogni caso non insisto ma ti volevo fare presente che se ti devi fare costruire un trasformatore HF a 24 v primario e secondario 250 volt i signori (P,M.A srl )della provincia di Pordenone vogliono 50 euro più spedizione.Per fare costruire un trasformatore da 1000 w LF ci vogliono 100 euro.
A questo punto per fare un inverter di qualità mezzo discreto ci vogliono come minimo 6 trasformatore HF per avere una potenza di 4 kwatt,e a tensione elevata che si aggira intorno a 300 volt,dove a sua volta tramite il famoso ponte H puoi ricavare la tensione di 230 volt alternata,che in questo caso potrebbe essere una onda quadra oppure altro.Come ben sai per avere una oda sinusoidale pura ci vogliono il microprocessore e sempre non e pulita al 100x100,si porta con se le spurie dei 30 khz.
Comunque lasciando questo discorso e tornando a noi tale schema postato sopra e da sei anni che lavora e non ha creato nessun problema in merito.
Se pure caso si dovesse rompere in meno di tre ore lo ripari per essere di nuovo funzionante come prima ,se invece si guasta il cinesino e pure caso a preso fuoco i pcb c'è solo ciao,lo puoi semplicemente buttare.
Modificato da cavallino - 07/07/2016, 18:47:42
--------------- Ciao a tutti
| | | | master digit
| Inviato il: 07/07/2016 19:02:07
|
CITAZIONE (cavallino, 07/07/2016 18:32:30 ) 
CITAZIONEPerchè il tuo è in LF (Bassa frequenza, 50Hz), mentre quello è HF switching come i trasformatori dei PC o altro.
Prova a comprare un alimentatore stabilizzato 48V 1000W con trasformatore a 50Hz e uno switching uguale, costa almeno la metà
Praticamente per come dici possiamo dire addio al fai da te,non convine fare niente.
Eppure navicando nei varie siti si può notare che un inverter a qualità buona ha il suo costo per potenze elevate.
Il fai da te va bene per alcune cose e per capire come funzionano alcuni prodotti industriali progettati e industrializzati nei minimi dettagli, compresi i costi.
CITAZIONE
In ogni caso non insisto ma ti volevo fare presente che se ti devi fare costruire un trasformatore HF a 24 v primario e secondario 250 volt i signori (P,M.A srl )della provincia di Pordenone vogliono 50 euro più spedizione.Per fare costruire un trasformatore da 1000 w LF ci vogliono 100 euro.
A questo punto per fare un inverter di qualità mezzo discreto ci vogliono come minimo 6 trasformatore HF per avere una potenza di 4 kwatt,e a tensione elevata che si aggira intorno a 300 volt,dove a sua volta tramite il famoso ponte H puoi ricavare la ten sione di 230 volt alternata,che in questo caso potrebbe essere una onda quadra oppure altro.
I prezzi di cui mi parli si riferiscono sempre all'ordine di meno di 10 pezzi in Italia con il 57% totale di tasse e con risorse primarie nulle ma tutte importate da molto lontano con dazi e trasporti vari e ordini di container (22 tonnellate di roba da pagare prima di vendere!!!)
CITAZIONE
Come ben sai per avere una oda sinusoidale pura ci vogliono il microprocessore e sempre non e pulita al 100x100,si porta con se le spurie dei 30 khz.
il micro di cui parli e che fa tutto costa meno di 10 euro (modulo EG8010 cercalo su internet).
le spurie da 30Khz sono uno scherzo da eliminare quasi totalmente (residuo 0,1%) con filtri LC studiati appositamente con perdite quasi inesistenti in quanto il taglio avviene appunto a 30Khz e non deve arrotondare una 50Hz.
CITAZIONE
Comunque lasciando questo discorso e tornando a noi tale schema postato sopra e da sei anni che lavora e non ha creato nessun problema in merito.
Se pure caso si dovesse rompere in meno di tre ore lo ripari per essere di nuovo funzionante come prima ,se invece si guasta il cinesino e pure caso a preso fuoco i pcb c'è solo ciao,lo puoi semplicemente buttare.
Esatto! perfetto! ma non lo puoi paragonare assolutamente ad un prodotto industriale con marchio CE sia per il rendimento, sia per le armoniche che produce.
Al limite può essere paragonato ad un UPS da PC di quelli da 60 euro.
Ma rimane comunque un ottimo progetto didattico che fa capire molto bene un inverter!
Master Digit
--------------- Sono sempre disponibile...quando ci sono!
| | | | master digit
| Inviato il: 07/07/2016 19:34:30
|
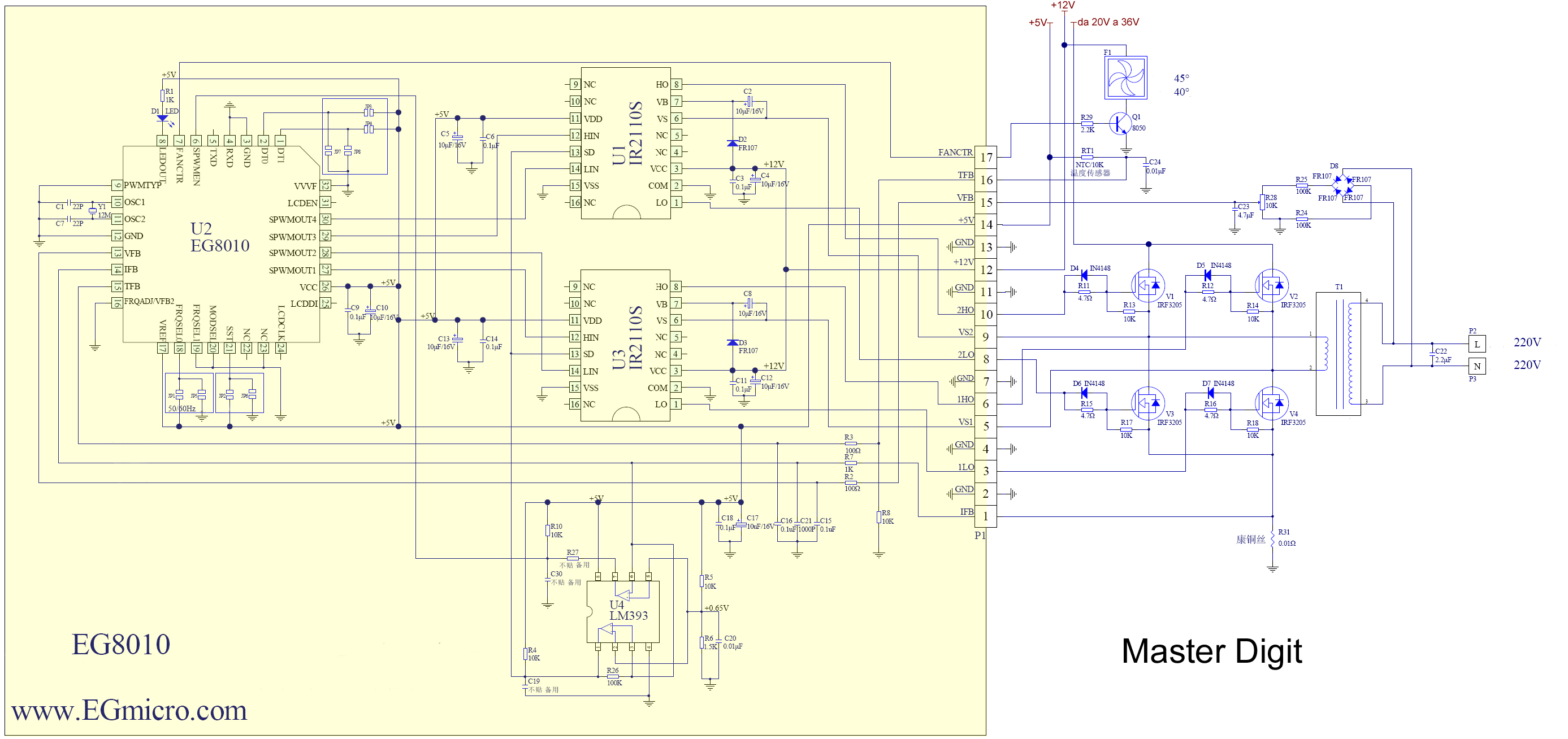
Per esempio, con quel modulino, questo è molto simile al tuo, con 4 mosfet e qualche resistenza e condensatore fai un Inverter Low Frequency (50Hz) sinusoidale puro con tutti i controlli su Ampere assorbiti, tensione di uscita e spegnimento per overtemperatura o cortocircuito.
Master Digit
Immagine Allegata: EG8010 LF Inverter.jpg
--------------- Sono sempre disponibile...quando ci sono!
| | | | cavallino
| Inviato il: 07/07/2016 20:37:25
|
Si conosco questa scheda RG8010,ottima per una potenza di 800 watt e non oltre
Tempo fa ne ho comprati due,ma sono fermi nel cassetto,ci devo lavorare sopra
--------------- Ciao a tutti
| | | | inventoreinerba
| Inviato il: 07/07/2016 20:55:50
|
questo eg8010 mi piace.
se dovessi realizzare un inverter userei questo.
Che tipo di problemi ci potrebbero essere se lo volessimo utilizzare
per realizzare un inverter da 3000w? | | | | master digit
| Inviato il: 08/07/2016 12:20:40
|
CITAZIONE (inventoreinerba, 07/07/2016 20:55:50 ) 
questo eg8010 mi piace.
se dovessi realizzare un inverter userei questo.
Che tipo di problemi ci potrebbero essere se lo volessimo utilizzare
per realizzare un inverter da 3000w?
Assolutamente nessun problema, io ce l'ho montata su un inverter da 3500W!
La potenza è solo questione di pilota, mosfet e trasformatori, con i piloti della schedina puoi fare max un 4 Kw!
Master Digit
--------------- Sono sempre disponibile...quando ci sono!
| | | | cavallino
| Inviato il: 08/07/2016 22:21:08
|
Scusa master digit
Tanto per capire ,ma quando inverter hai ,una cinesina da 3500 watt citata sopra,poi se mi posti lo schema per come hai fatto a ricavare tale potenza con la cinesina EG8010 te ne sarei grado.
Più quelli citati prima
CITAZIONE
PS:
io di inverter da 3,5Kw da 170 euro ce ne ho 2 in funzione da 2 anni e ce ne ho 3 ad onda sinusoidale pura (reale) stessa potenza in funzione da 1 anno e mezzo.
Se poi li vuoi far durare veramente, cambia tutti gli elettrolitici di grossa capacità e tensione in quanto quelli costano e i taiwan devono battere la concorrenza e mettono condensatori a basso costo, ma per il resto della componentistica di potenza, dentro c'è quello che trovi dentro gli Steca!
Ha questo punto penso che ti conviene costruire un inverter trifase da 12 kwatt per ogni ramo cosi vai alla grande
A conti fatti ti ritrovi un inverter da 3500+altri due da 3500=E siamo a 10500 watt più altri 3 ha onda sinusoidale pure che non hai detto la potenza,penso che per una villetta sia eccesivo tanta potenza.
--------------- Ciao a tutti
| | | | cavallino
| Inviato il: 10/07/2016 15:04:09
|
A tutti gli appassionati di elettronica,se avete voglia di inventare ho costruire una circuito basta che andate su ebay e trovate tutto quello che avete di bisogno.Basta con il fai da te tanto costa il doppio,e con pochi euro troverete tutto quello che avete di bisogno.
--------------- Ciao a tutti
| | | | inventoreinerba
| Inviato il: 10/07/2016 17:54:40
|
si costruisce ancora,però anzicchè usare componenti discreti meglio usare parti preassemblate. | | | | cavallino
| Inviato il: 10/07/2016 19:11:39
|
Io al dire il vero aspettavo che master digit mi passava lo schema elettrico per come a pilotato il ponte H della cinesina EG8010 per ricavare una potenza do 3500 w con una alimentazione di 21 a 29 volt,sono curioso?.
Vedi con sincerità io avevo messo in evidenza una mia idea.e mi aspettavo qualcosa di diverso di tutto ciò che si e dialogato in tutte queste 7 pagine,praticamente siamo fuori tema.
Il bello è condividere e soprattutto portare a complimento una discussione senza creare contrasto,se ci fossero delle persone abbastanza competenti nel settore si poteva realizzare qualcosa di utile,anche a scopo didattico.
Pe competenti non intendo solo parlare ma con i fatti,postare qualche idea per migliorare tale idea,invece niente di tutto ciò,solo chiacchere che alla fine non hanno niente a che vedere con il soggettò in evidenza.
CITAZIONE
si costruisce ancora,però anziché usare componenti discreti meglio usare parti preassemblate.
A questo no so cosa devo rispondere,si vede che quello che ho fatto con componenti discreti a superato i 6 anni di funzionalità e ne ha masticati di kwatt.Vuol dire che quando si rompe compro del materiale di prima scelta per fallo durare di più.
--------------- Ciao a tutti
| | | | inventoreinerba
| Inviato il: 10/07/2016 19:17:57
|
http://www.lz2gl.com/power-inverter-3kw/
qui c'è lo schema dell'inverter da 3000w con foto,stampato e tutto | | | | cavallino
| Inviato il: 10/07/2016 19:47:24
|
Grazie inventoreinerba
adesso le do una controllatina vediamo come e fatto,di sicuro si pappa una bella energia il ponte H dato che lavora in serie al trasformatore.
--------------- Ciao a tutti
| | | | master digit
| Inviato il: 11/07/2016 11:12:14
|
CITAZIONE (cavallino, 10/07/2016 19:11:39 ) 
Io al dire il vero aspettavo che master digit mi passava lo schema elettrico per come a pilotato il ponte H della cinesina EG8010 per ricavare una potenza do 3500 w con una alimentazione di 21 a 29 volt,sono curioso?.
Vedi con sincerità io avevo messo in evidenza una mia idea.e mi aspettavo qualcosa di diverso di tutto ciò che si e dialogato in tutte queste 7 pagine,praticamente siamo fuori tema.
Il bello è condividere e soprattutto portare a complimento una discussione senza creare contrasto,se ci fossero delle persone abbastanza competenti nel settore si poteva realizzare qualcosa di utile,anche a scopo didattico.
Pe competenti non intendo solo parlare ma con i fatti,postare qualche idea per migliorare tale idea,invece niente di tutto ciò,solo chiacchere che alla fine non hanno niente a che vedere con il soggettò in evidenza.
CITAZIONEsi costruisce ancora,però anziché usare componenti discreti meglio usare parti preassemblate.
A questo no so cosa devo rispon dere,si vede che quello che ho fatto con componenti discreti a superato i 6 anni di funzionalità e ne ha masticati di kwatt.Vuol dire che quando si rompe compro del materiale di prima scelta per fallo durare di più.
Ciao cavallino, mi dispiace che pensi questo, da parte mia ho dato un concreto contributo alla discussione del tuo circuito ma, come forse ancora non sai, non mi piace quando si afferma di avere una bottiglia di vino quando è acqua, o quando si afferma di aver inventato una forma d'onda o che questo circuito ha un uscita simil sinusoidale.
Ho perso molto del mio tempo per analizzare il tuo circuito, scrivere i post e realizzare grafici delle forme d'onda che si ottengono per gli utenti che leggeranno questa discussione sapendo dopo un eventuale costruzione del circuito didattico quel che otterranno.
Gli schemi che ti ho mandato successivamente sono nient'altro che il tuo non più pilotato da una trasformatore o dal circuito con amplificatori BF ma da un modulo creato appositamente per queste cose, devi vederlo come se fosse un integrato tipo gli amplificatori BF che tu hai messo nel tuo schema, l'elettronica va avanti!!!
Questa è quello che non hai colto dai miei post visto che scrivi:
CITAZIONE
Pe competenti non intendo solo parlare ma con i fatti,postare qualche idea per migliorare tale idea,invece niente di tutto ciò,solo chiacchere che alla fine non hanno niente a che vedere con il soggettò in evidenza.
L'unica differenza è un pilotaggio su trasformatore con singolo avvolgimento (e bada bene, non ponte ad H in quanto non è questo il funzionamento del modulo) rispetto al tuo in PushPull con trasformatore a presa centrale.
Per quanto riguarda la risposta che hai dato ad inventoreinerba, cioè:
CITAZIONE
A questo no so cosa devo rispon dere,si vede che quello che ho fatto con componenti discreti a superato i 6 anni di funzionalità e ne ha masticati di kwatt.Vuol dire che quando si rompe compro del materiale di prima scelta per fallo durare di più
mi fa pensare, ma è solo una mia personale impressione, che non sei cosi ferrato in elettronica, visto che gli INTEGRATI che hai usato sono dei moduli ideati e confezionati dalle industrie, altro era se avevi proposto uno schema, come quello all'inizio, composto da soli transistor, mosfet e componenti passivi, spiegando punto per punto il circuito come la buona vecchia rivista NE (chi ha qualche anno e mastica elettronica sa di cosa parlo)
Per me ho dato già troppo a questa discussione, quindi mi fermo qui, anche perché le informazioni per gli utenti sul progetto le ho date e ho altro da fare.
Grazie, ciao
Master Digit
Modificato da master digit - 11/07/2016, 16:30:08
--------------- Sono sempre disponibile...quando ci sono!
| | | | cavallino
| Inviato il: 11/07/2016 18:25:59
|
CITAZIONE
Per me ho dato già troppo a questa discussione, quindi mi fermo qui, anche perché le informazioni per gli utenti sul progetto le ho date e ho altro da fare.
Grazie, ciao
io ti ringrazio di vero cuore per tutto l'aiuto che mi hai dato,veramente abbiamo ottenuto un bel risultato.
Se eventualmente ti rimane qualche minuto di tempo ti conviene che lo test sul reale tale circuito,e non simulato.
In ogni caso dato che l'elettronica va avanti,io rimango indietro nei sistemi analogici e non digitale,il digitale a me non mi piace,perché' i circuiti sono semplice da realizzare ma basta un niente che ti salta tutto con il digitale.
E poi come mai con questo circuito funziona tutto,e con l'onda quadra non funziona niente,solo qualche stufa a qualche lampada incandescenza.
E come mai non avete preso in esame il circuito postato,che subito siete andati che ebay che con pochi soldi trovi un inverter da 3500 watt.
Poi dato che sono poco esperto nel campo di elettronica per come dite ,lo sapete che tale circuito e in grado di dare una bella onda sinusoidale,sicuramenti e presumo di si,ma io di sicuro dato che non ho tempo da perdere non lo dirò ,sta a voi a capire come fare,e con questo chiudo.
Grazie della vostra cortese attenzione.
--------------- Ciao a tutti
| | | | Biomass
| Inviato il: 11/07/2016 19:41:16
|
....mazza che compilation di errori ortografici....
--------------- Instagram: real_biomass Youtube: Biomass Cippomix stufapellet.forumcommunity.net W il cippatino
| |
| | |
|
Versione Mobile!
|
|
|
|
|
|
|
|
|
|
|
|
|
|
|